設計公司的數位管理-3:該用Notion做專案管理嗎?
工具好多,該選擇哪一個?
前兩篇文章已經講了管理與數位化管理的重要性與步驟,這篇文章接著來談到底設計師要選擇甚麼樣的數位工具與平台來幫公司解決問題,幫公司成長。我這裡不是要談「設計類」的軟體工具例如像AutoCAD、SketchUp等,而是「管理類」的工具,例如ERP、CRM、客戶管理、專案管理、溝通與會議、報價、圖面文件管理等等這一類的工作。
* 特別在此說明,原先我單純蒐集了許多軟體工具的資訊,加上我個人的理解要來做一個通盤的比較,但權衡之下我還是決定以ChatGPT的分析來比較,唯一的理由是希望藉由一個相對中立的比較,以避免我個人的偏好與立場造成不公平的比較偏差。
首先來看室內設計流程與施工管理的需求,這個和純軟體開發或單純知識管理不同,通常包含這幾類需求:
室內設計/施工管理的常見需求
- 客戶關係管理:客戶資料庫、需求管理、現況與丈量紀錄。
- ERP/設計流程追蹤:設計提案、修改、報價、合約與客戶確認(需文件+版本追蹤)。
- 工地進度管理:專案甘特圖、排程、材料到貨、施工階段。
- 跨任務協作:設計師、工程、業主、建材商、工班。
- 文件 / 圖面管理:平面圖、3D 模型、估價單、合約。
- 成本控管與驗收:工料成本、追加變更、付款進度。
- 現場與線上溝通:行動裝置可即時回報進度、拍照上傳問題。
如果以軟體功能來看以上這些需求,大致上可歸納出幾個重點需求 - 客戶管理、需求管理、報價與合約管理、專案管理、團隊協作、溝通與會議、資訊分享、排程、文件管理與流程管理等,總結這些需求,現在市面上有許多小型、免費或商業軟體工具是能符合個別的或單一需求的,例如Trello、Asana、Monday.com、Jira、ClickUp、Notion、Jodoo等,但要知道這些軟體工具有兩大特性:第一、它們不專屬於室內設計產業,需要透過客製化後以適用於不同產業;第二、它們也無法適用在所有的需求場景中,這些軟體各有其相對應的功能場景。
除此之外,若是談到室內設計這個產業專屬的管理軟體工具,這兩年天禧資訊開發了針對室內設計產業的專屬軟體平台GoBridge則滿足上述大部分的需求,上述的通用工具中像Notion與Jodoo也有廠商或用戶已經開發出一些適用於室內設計的模板,也算部分符合產業適用性。
這裡我會做兩個比較,(1). 先比較上面這些通用型的商業軟體工具(Trello、Asana、Monday.com、Jira、ClickUp、Notion、Jodoo),讓設計師有一個初步的工具概念;(2). 再比較室內設計產業較常見的工具(Jodoo、Notion、GoBridge)。
以下表格是ChatGPT的分析歸納結果而來,基本上跟我的認知大致上符合,所以我把產出的內容轉成表格,剪貼給讀者參考:

上面表格乍看有點複雜,沒時間看也沒關係,我幫各位化繁為簡,如果先不管價格,我以功能的適用場景跟工具複雜度來看,可以這樣歸納:
Trello:通用工具,適合小團隊/簡單任務追蹤非常適合,門檻低。
Asana:通用工具,跨部門專案、任務分工、進度控制,介面也算不複雜。
Monday.com:流程工具,流程配置多、適合跨部門整合,視覺設計華麗,需要一點時間上手。
Jira:軟體開發流程工具,適合軟體/技術型團隊、需要 Issue/Bug 管理,非IT技術人員不容易上手。
ClickUp:通用工具,功能整合需求高、希望一套工具做最多事情的團隊,功能多,要花時間。
Notion:通用工具,以文件、知識管理為重,任務與專案為輔,彈性高,流程設計不容易。
Jodoo:流程工具,流程表單與簽核客製能力高,適合具備客製化能力的技術人員。
所以說,簡單來講上面這些工具都不是專屬於室內設計產業的,使用的場景不見得完全適合在室內設計管理流程中用,必須視情況而定,其中最大的問題在於這些東西基本上就是個平台,一個空的殼,需要從零開始建立客製化的流程與功能,才能開始用,並非是像微軟Office軟體一樣開箱即用的工具。
第二步,我把Notion、Jodoo這兩個近期有一些圈內人在討論的工具單獨拿出來,與GoBridge這個室內設計專屬平台工具再做比較,因為基本上這三個工具在室內設計產也用的人相對比較多,以下也是我直接剪貼ChatGPT給的答案,我的問法是請GPT 比較Jodoo、Notion、GoBridge這三個工具在室內設計產業的應用,GPT找出來比較的維度與重點如下,我認為還是蠻中肯的,值得參考。

以這三個工具在室內設計的各工作流程中,可以清楚看到GoBridge的功能適用性是最高的,Jodoo其次,但如果以可客製化(自訂)能力來看,Jodoo則是最有彈性的。
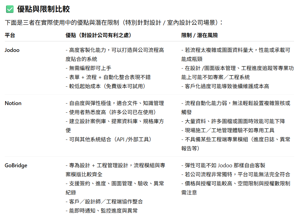
GPT也簡單針對上面三個平台優缺點與限制做個總結如下:

最後我以我在資訊業多年與對室內設計產業的理解,我對於設計公司的建議是這樣:如果設計公司有足夠的資源、有技術能力做公司自己要用的管理系統,那麼Jodoo會是適合的,因為Jodoo客製化能力強,可自己打造流程模組、表單與簽核,設計公司就可以從頭到尾做完全貼合公司流程的系統。
至於Notion,自由度高、操作體驗不差、文件整合方便,但Notion主要能力是文件管理、設計案資料庫、提案整合,它不強調施工進度與流程化管理能力,所以不完全適用於室內設計產業,需要配合其他工具(但整合又是另一個問題)。
最後,GoBridge,它在設計 + 工程流程整合上針對性強,模組較齊全,適用在中小型的設計公司,尤其是20人以下的設計公司,能夠快速導入客戶管理、需求、設計 + 施工一條龍流程。
- Jodoo:適合 需要高度客製流程 的公司(如:要打造自己獨特的專案系統)
- Notion:適合 文件/知識管理導向 的設計公司(提案、設計資料庫、規格庫)
- GoBridge:適合 設計 + 施工一條龍 的公司,專案 / 工程現場管理是它的強項
後續我們會談更多設計公司在使用這些工具遇到的問題、效益與反饋。
- 已訂閱GoBridge設計師們:加入Line@官方粉絲團,取得更多資源。
- 尚未訂閱GoBridge的設計師們:可以透過填寫表單,線上訂閱或申請試用,馬上取得優惠。
- 導入數位管理系統:馬上瞭解GoBridge,建立設計師的專業形象,每天10分鐘,業主更信賴,管理更高效。
本文由林義評整理撰寫,天禧資訊共同創辦人,長期協助各產業數位轉型,擅長雲端與AI科技領域的應用,曾擔台灣微軟事業群總經理、台灣花旗銀行資訊長、台灣優利系統總經理、IBM大中華區資深協理等要職。
聯繫郵件: suinegniv@gmail.com
Line ID: vingenius






